必赢线路检测3003no1
----欢迎访问必赢线路检测3003《学语文》-杂志社----
网站管理
邮局登录
设为首页
加入收藏
首页
杂志概况
杂志简介
机构设置
编委会
编辑部
杂志历史
杂志目录
本刊动态
常设栏目
栏目概况
栏目版块
专论平台
备课网页
考试园地
读写频道
语言文化
百家争鸣
栏目编辑
本刊启事
征稿启事
投稿须知
期刊声明
展示平台
重点中学
名师工作室
联系我们
您当前位置是:
首页
>
常设栏目
>
栏目版块
>
专论平台
>
正文
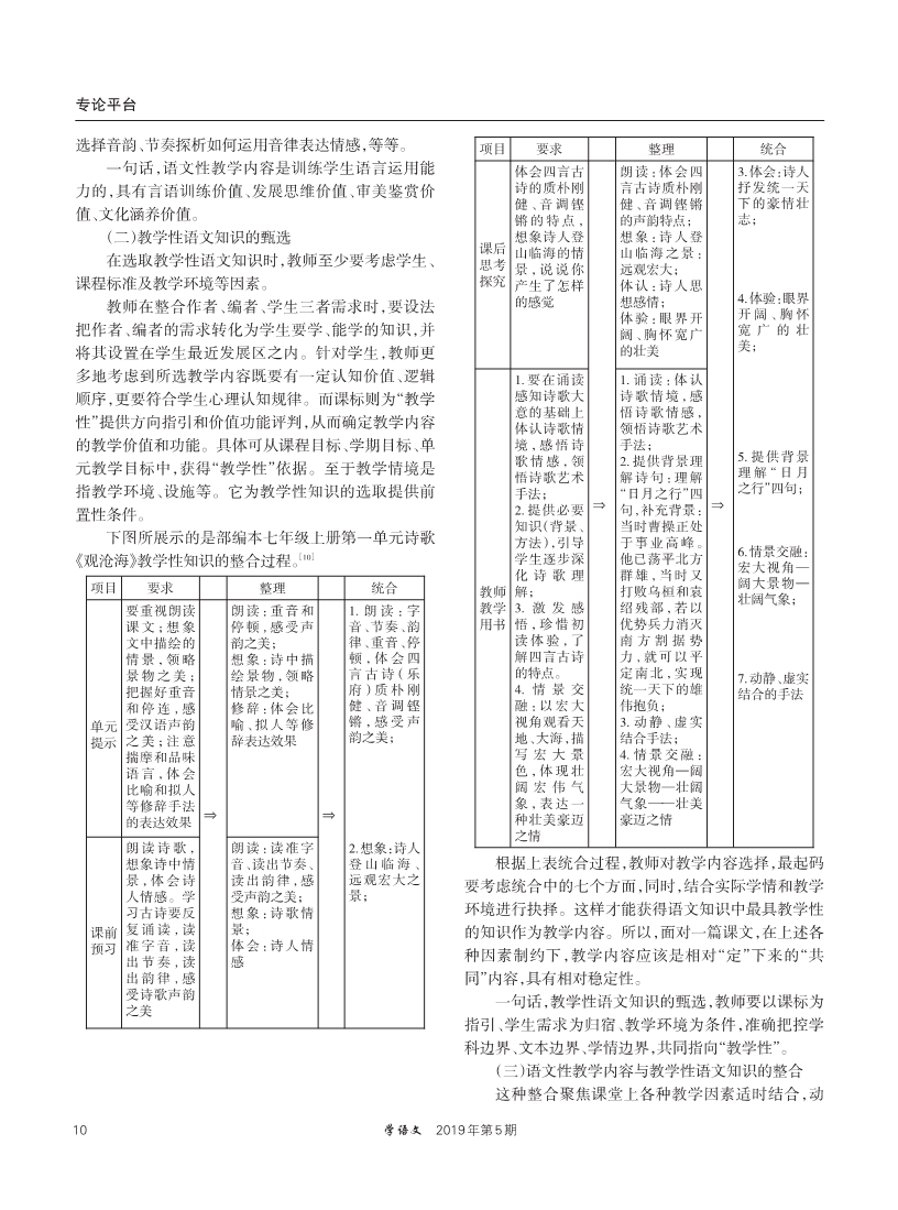
语文专业性教学内容的特点及选取
【编辑日期:2019-10-16 10:56:33】 【来源: 】 【点击次数:】
主办:必赢线路检测3003no1
出版:学语文杂志社
地址:安徽省芜湖市北京东路1号
邮编:241000
电话:(0553)3869402
E-mail:xueyuwen.wh@163.com
网址:wxy.ahnu.edu.cn/xyw
统一刊号:
国内邮发代号:26-27
发行范围:国内外公开发行
国内发行:芜湖市邮电局
海外总发行:中国国际图书贸易集团有限公司(代号:BM6507)
备案号:皖ICP备16001528号 版权所有:必赢线路检测3003《学语文》杂志社