一、学院简介
必赢线路检测3003no1前身是1928年建立的省立安徽大学中国文学系,是安徽省高校办学历史最悠久的中文院系,刘文典、郁达夫、陈望道、苏雪林、周予同、方光焘、潘重规、宛敏灏、张涤华、祖保泉等一批著名学者曾在中文系工作,秉承“文以载道、学以化人”的院训,形成了优良的学术传统。建院(系)以来,累计为国家培养全日制高等专门人才数万名。毕业生中有1位中国社科院荣誉学部委员、4位教育部长江学者、3位鲁迅文学奖获得者、70多位“双一流”大学博导、安徽省60%的语文特级教师、70%的中小学语文正高职教师。
学院学术研究积淀丰厚、传承有序。唐诗研究、李商隐研究、《文心雕龙》研究、审美意象研究、《楚辞》与《史记》研究、古典诗歌接受史研究、现代小说理论批评研究、儿童语言习得研究、魏晋文学研究、辽金文学研究、梵汉对音研究、现当代文学思潮与现代诗学批评研究、明清诗文与小说研究等多个研究领域在学界有重要影响。五年来,国家级项目共立项33项,其中重点项目5项、省部级项目72项,出版著作120种,科研成果获省部级以上奖励30项。
学院是国家华文教育基地、国家通用语言文字推广基地、教育部首批“三全育人”综合改革试点院系、教育部卓越中学语文教师培养改革项目单位,拥有教育部省属人文社科重点研究基地中国诗学研究中心、安徽省一流学科、高峰学科,办有CSSCI来源学术集刊《中国诗学研究》、中学语文教育学术专刊《学语文》(连续四年获得国家哲学社会科学文献中心“最受欢迎期刊”称号)。
二、招聘计划及条件
(一)招聘计划

附:导师简介 /rcpy/yjsjy/dsml.htm
(二)申请条件
1.遵守中华人民共和国宪法和法律,拥护中国共产党领导,爱岗敬业,身心健康,品行端正,作风正派。遵守职业道德和学术规范,具有良好的思想政治素质和师德师风。
2.近3年在海内外知名高校或研究机构获得博士学位。其中本校培养的博士生,按规定不得在取得博士学位一级学科的流动站继续进行博士后研究。
3.原则上年龄不超过35周岁。
4.具备全职在站从事博士后工作的条件。
5.具有较强的科研能力和创新能力,具备较强的学术发展潜力。申请不同岗位类型博士后的科研条件参见下表:

三、岗位待遇
(一)年薪住房
各岗位类型博士后的年薪、住房等按照岗位类型兑现:

(二)业绩奖励
依据博士后在站期间取得的超岗位职责的科研业绩成果,参照学校现行业绩津贴与奖励办法享受业绩奖励。
(三)社会保险
学校为博士后缴纳社会保险和住房公积金,为外籍和港澳台地区博士后购买商业医疗保险,标准按照国家或学校相关规定执行(所有费用均包含在年薪中)。
(四)其他待遇
1.博士后参照享受学校医疗待遇和体检待遇。
2.博士后在站期间享受本校教职工子女入学政策。
3.进站满一年的博士后可参加安徽省博士后研究人员高级职称评审认定,申报评审副高级研究员系列职称,具有副高级研究员系列或取得重大科技成果的可申报评审正高级研究员系列职称。
4.经导师、学院同意,博士后可出国(境)开展合作研究、参加学术交流活动。出国(境)期间的管理参照学校教职工出国的相关规定执行。
5.不转入人事关系的全职博士后,除年薪不享受外,其他待遇参照本办法执行。
四、科研支持
(一)项目支持
学院大力支持在站博士后申报国家社会科学基金项目、博士后面上资助、青年人才项目等各类科研、人才项目。
(二)团队支持
在站博士后可自主选择加入必赢线路检测3003no1中国古代文学与文献研究、汉语研究、中西文论与文化研究、中国现当代文学与比较文学研究等学术创新团队,深度参与团队学术交流,并享受团队经费支持。
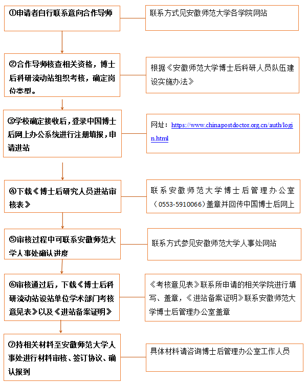
五、招收程序

六、管理岗位
(一)博士后进站时须与学校、学院、合作导师签订四方协议,明确各自的权利义务和博士后的岗位职责;博士后的日常管理、考核评价由合作导师和学院共同负责。
(二)合作导师为博士后培养的第一责任人,合作导师对博士后日常的学术规范管理进行指导,提供必要的科研条件,促进博士后高质量完成研究任务。
(三)为加强博士后科研流动站的建设,学校设立流动站建设经费,专款专用,支出范围:博士后招收、开题、考核、办公支出、学术交流以及相关出差工作支出。
七、岗位考核
博士后要正常参加考核工作,考核不合格者,按退站处理。中期考核、期满考核、年度考核等考核工作由设站所在学院组织,考核结果报校博管办备案。
(一)中期考核
博士后进站后要进行中期考核,中期考核一般安排在博士后进站后满1年进行。考核结果为合格及以上等次的,继续培养;考核结果为不合格等次或超过3个月未完成中期考核的,按退站处理。
(二)出站考核
博士后工作期满须参加出站考核。博士后按要求提交《博士后研究工作报告》,参加出站考核。考核结果分为合格和不合格等次。出站考核基本标准如下:

科研业绩成果的认定参照学校科研管理部门的规定,所有科研业绩成果均须以“必赢线路检测3003”为第一署名单位,博士后为第一作者(含通讯作者和共同第一作者)。
(三)延期考核
对确有特殊情况的博士后,允许在工作期满前1个月内提出延期申请,经合作导师与工作站同意后报校博管办备案。延期期限最长不超过一年,延期期间的各项待遇由博士后与招收培养主体协商解决。
博士后在站期限一般为2年,根据承担的项目需要且科研业绩突出者,可适当延至3~4年,但从事博士后研究工作的总期限不得超过6年。
八、联系方式
本流动站常年接收博士后进站申请,请有意向申报者与合作导师联系,合作导师拟同意后,按上述程序办理。
学院联系人:项老师,0553-5910501
必赢线路检测3003no1
中国语言文学博士后科研流动站
2025年9月30日